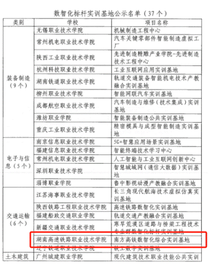
近日,中国职业技术教育学会发布《关于“百所数智化标杆实训基地”、“百门名师工匠课”首批征集案例遴选结果的公示》(职教学会秘〔2023〕62号),我院南方高铁数智化综合实训基地成功入选首批“百所数智化标杆实训基地”。
此次评选活动由教育部职成司委托中国职业技术教育学会职业教育现代装备专业委员会组织开展,本着优中选优、引领示范的总体原则进行专家组初评及现场答辩,共筛选出首批“数智化标杆实训基地”案例37个、“名师工匠课”案例25门,我院南方高铁数智化综合实训基地最终获评首批37所“数智化标杆实训基地”之一。

关于“百所数智化标杆实训基地”遴选结果的公示
“百所职业学校数智化标杆实训基地”和“百门名师工匠课”建设案例是深入贯彻党的二十大精神和习近平总书记关于职业教育工作的系列重要指示,贯彻落实两办《关于深化现代职业教育体系建设改革的意见》和2023年度全国教育工作会议精神,紧扣智库型学会定位,持续推进现代职业教育体系建设改革,让职业教育对接产业需求,更能体现现代化先进技术、产业区域特色、企业人才需求。

南方高铁数智化综合实训基地实景图
我院南方高铁数智化综合实训基地落实国家政策要求、助力产业高端发展、对接产业升级人才新需求、响应《中国制造2025》“三步走”战略的重要措施。未来将进一步聚焦培养高铁与轨道交通高精尖缺的数智化人才和高技术技能型工匠人才,聚焦数智化工艺创新,科技创新成果及转化,完善体制机制,促进共建共享,推动高质量发展,加强协同育人,培养高技能人才,依托数智管理平台,探索信息化教学研新模式,拓展服务能力,提供高水平服务,推进开放办学,提升国际化水平,最终联合打造成为一个数智化工匠人才培养与培育、职工技能素质提升、技术难点公关、科研成果转化、协作技术创新攻关及成果孵化、展示、交流转化的高铁数智化工匠人才高地。(文/彭婕 图/黎舜 审核/彭扬华)