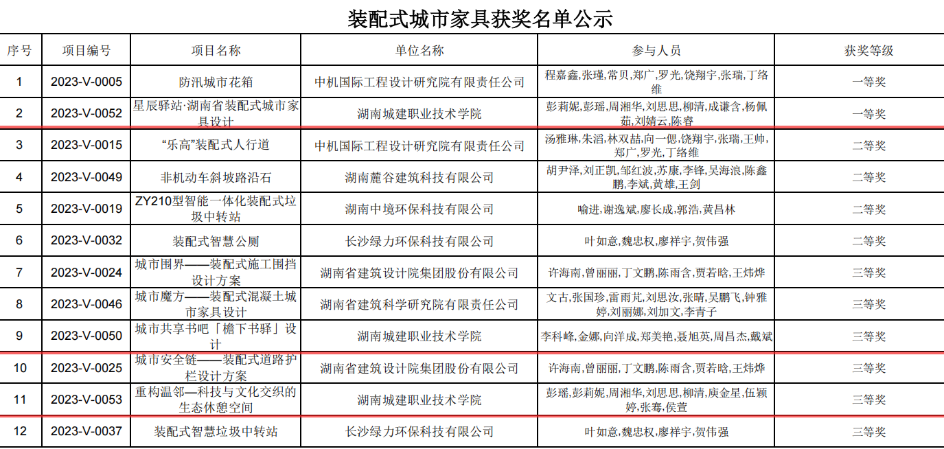
近日,湖南省住房和城乡建设厅公布2025年度湖南省装配式绿色农房、城市家具和市政微型综合管线设计竞赛获奖名单。在此次汇聚全省众多知名建筑设计院所的行业竞赛中,我院建筑系师生凭借扎实的专业功底与前沿的创新设计理念,在激烈竞争中脱颖而出,荣获一等奖1项、三等奖2项。

其中,彭莉妮老师领衔设计的《星辰驿站・湖南省装配式城市家具设计》,在装配式城市家具赛道荣获一等奖。该项目旨在打造满足市民高品质城市空间需求的新型公共设施,通过融合装配式建筑技术与生态可持续理念,构建多功能城市家具节点,涵盖城市休息驿站、自助书吧、报刊亭及公共卫生间等,融入人文关怀,践行“温情城市”的关怀理念。

李科峰老师领衔设计的《城市共享书吧「檐下书驿」设计》与彭瑶老师领衔设计的《重构温邻——科技与文化交织的生态休憩空间》荣获三等奖。
本次竞赛是省内建筑设计领域的重要赛事。此次获奖不仅显著提升了我院在行业内的知名度与影响力,更为学院建筑系的未来发展注入了强大动力。学院建筑系将以此次获奖为契机,紧密围绕行业绿色化、工业化、数字化的发展趋势,深化产学研协同创新,聚焦关键领域开展攻坚突破,为推动行业转型升级和创新发展培养更多高技能人才贡献力量。(撰稿:彭瑶 一审:付妍 二审:邹宁 肖凌 三审:黄雅茜)